聯系我們 contact us
0755-23500973
- 手機:
- 137 6026 2620
- 經理:
- 何經理
- 郵箱:
- jesion.he@ac-led.com.cn
- 地址:
- 深圳市光明區公明街道上村上輦工業區5棟3樓
RGB調光芯片
作者: 來源:本站 發表時間:2022-09-23 09:56:44 瀏覽:次
三路PWM調光線性恒流芯片
概述
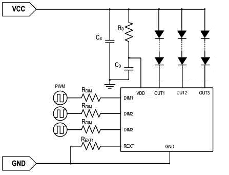
HX313是一款LED低壓恒流驅動芯片,提供三通道恒定輸出電流,電流通過外接電阻(Rext)進行設定,單通道電流輸出最大300mA,輸出端可承受最大電壓達42V。
芯片的VCC電壓范圍為5~42V,低壓差驅動,使得HX313能夠在寬驅動電壓范圍內提供穩定的電流輸出。HX313外圍元件少,應用可靠性好,芯片內部包含高精度的帶隙基準源,5.2V電壓調整器,過溫保護電路和低壓差驅動電路等。
HX313提供了輸出端使能控制引腳DIM,響應小脈寬調光信號,內部具有上拉電阻,在不需要使用使能引腳的情況下,該引腳懸空,默認輸出恒流。 HX313內建溫度感應器與過熱保護功能,溫度感應器偵測HX313的溫度,當芯片內部溫度超過110℃時,過溫保護電路會啟動,降低恒流輸出。
HX313采用ESOP-8封裝,底部散熱片為GND。
特點 ??????????????????????????????????????????????????????????
l?線路簡單元器件少
l?先進低壓差恒流專利技術
l?恒定電流不受輸出端電壓影響
l?外接高精度電阻最大恒流輸出300mA
l?輸出端口最大耐壓42V
l?三通道PWM調光獨立控制
l?過熱保護閾值110℃
l?芯片間電流精度<±5%@ IOUT=300mA
l?VCC電壓范圍為5~42V
?
原理圖

上一條 : 解決燈帶恒流芯片痛點—R90恒流芯片
下一條 : 恒流二極管