- 手機:
- 137 6026 2620
- 經理:
- 何經理
- 郵箱:
- jesion.he@ac-led.com.cn
- 地址:
- 深圳市光明區公明街道上村上輦工業區5棟3樓
產品概述
HX3331B DC-DC升壓恒流LED驅動IC
◆LED燈杯 ◆電池供電的燈串 ◆平板顯示LED背光 ◆大功率LED照明
開關升壓恒流芯片規格書
概述
HX3331B是一款高效率高精度開關升壓型大功率LED恒流驅動芯片,HX3331B采用固定關斷時間的鋒值電流控制方式,關斷時間可以通過外部電容進行調節,工作頻率可以根據用戶要求而改變。
HX3331B通過調節外置的電流采樣電阻,能控制高亮度的LED燈的驅動電流,使LED燈亮度達到預期恒定亮度。
HX3331B在EN端加PWM信號,可以進行LED燈調光。HX3331B內部還集成了VDD穩壓管,軟啟動及過溫保護電路燈,減少外圍元件并提高了系統的可靠性。
HX3331B并采用了SOP-8封裝。
特點
◆寬壓輸入范圍2.7-100v
◆高效率,可達95%
◆最大工作頻率:1MHz
◆FB電流采樣電壓:250mV
◆CS限流保護電壓:250mV
◆芯片供電欠電壓保護:2.5V
◆關斷時間可調
◆智能過溫保護
◆內置VDD穩壓管
◆最大工作電流5A以上
◆軟啟動
訂貨信息
|
定購型號 |
打印 |
封裝 |
最小包裝 |
|
HX3331B |
NanoDriver HX3331B XXXX |
SOP-8 |
2500Pcs/盤 |
管腳圖
|
腳位圖 |
序號 |
管腳 |
功能 |
|
SOP-8 |
1 |
GND |
接地 |
|
2 |
EN |
芯片使能,高電平有效;可做PWM調光 |
|
|
3 |
COMP |
頻率補償腳 |
|
|
4 |
FB |
輸出電流檢測反饋腳 |
|
|
5 |
DRV |
驅動端,外接功率MOS管柵極 |
|
|
6 |
CS |
輸入限流檢測腳 |
|
|
7 |
TOFF |
關斷時間設置 |
|
|
8 |
VDD |
芯片電源 |
應用領域
◆LED燈杯 ◆電池供電的燈串 ◆平板顯示LED背光 ◆大功率LED照明
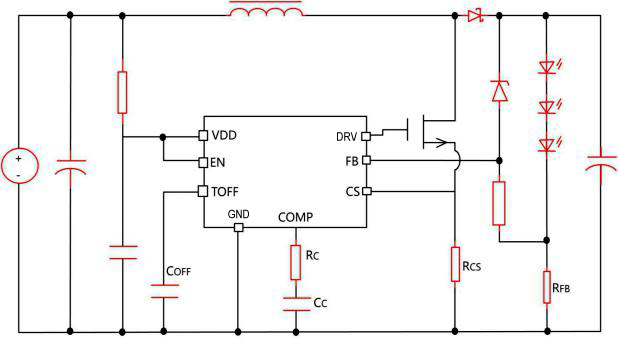
應用原理
上一條 : HX3330B DC-DC升壓恒流LED驅動IC
下一條 : HX3335A DC-DC升壓恒流芯片
