- 手機:
- 137 6026 2620
- 經理:
- 何經理
- 郵箱:
- jesion.he@ac-led.com.cn
- 地址:
- 深圳市光明區公明街道上村上輦工業區5棟3樓
產品概述AC高壓恒流IC 應用于球泡、筒燈等混光類通用照明燈
概述? ? ? ? ? ? ? ? ? ? ? ? ? ? ? ? ? ? ? ? ? ? ? ? ? ? ? ?
HX3087D是一款低諧波高功率因素恒功率分段線性恒流LED驅動芯片,應用于LED照明領域。該芯片通過獨特的恒流控制專利技術,實現恒流精度小于±5%,輸出電流可由外接電阻CS調節。
HX3087D支持PWM和模擬調光信號,可以搭配常見的調光模塊實現調光功能。
HX3087D具有高功率因素和低諧波失真,符合CE,TUV等相關測試標準。
HX3087D具有輸出電流隨溫度自動調節功能,當溫度過高系統將降低輸出電流,以達到降低溫度的效果。
HX3087D具有輸入功率自動調節功能,當輸入電壓過高時,將降低輸出電流,電流降低的幅度通過外置電阻RD設置,以此保證過輸入功率不隨輸入電壓變化。
HX3087D內置700V高壓恒流MOS管,比較容易通過浪涌測試,提高產品可靠性。
方案無需變壓器和電解電容,極少的外圍元件,可節省電子元器件所占的空間,方案設計簡單、調試安裝方便以及高轉換效率、高PF值。適合標準化、自動化、批量化生產。
特點
◆外圍驅動電路簡單、驅動器體積小
◆無需電解電容和磁性元件,性能穩定
◆輸入線電壓補償功能
◆內置過溫調節功能
◆±5%可調節輸出電流精度
◆最大輸出電流80mA
◆單顆芯片支持15W應用,功率因素>0.95
◆總諧波THD<20%,優質的單次諧波
◆多芯片并聯使用時輸出電流穩定? ?
◆采用ESOP8封裝。
定購信息
定購代碼 外型 包裝(個) 打印
HX3087D ESOP-8 4000/盤 HX3087DXXXX
|
腳位圖 |
引腳名稱 |
引腳序號 |
說明 |
|
ESOP8 |
VIN |
1 |
芯片供電腳 |
|
PWM |
2 |
PWM輸入端 |
|
|
VD |
3 |
功率自動調節功能設置端 |
|
|
CS |
4 |
輸入電流值設置端 |
|
|
D4 |
5 |
恒流輸出端口4 |
|
|
D3 |
6 |
恒流輸出端口3 |
|
|
D2 |
7 |
恒流輸出端口2 |
|
|
D1 |
8 |
恒流輸出端口1 |
|
|
GND |
PAD |
芯片地 |
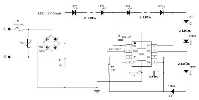
應用案例示意圖
極限參數 ??????????????????????????????????????????????????
|
符號 |
參數 |
范圍 |
單位 |
|
VIN、D1、D2、D3、D4 |
500V高壓接口 |
500 |
V |
|
CS、VD |
芯片低壓接口 |
-0.3~6 |
V |
|
Pmax |
單顆芯片輸入功率 |
12W @AC230V |
W |
|
6W @AC120V |
W |
||
|
Rja |
PN結到環境的熱阻 |
60 |
℃/W |
|
TA |
工作溫度范圍 |
-40~150 |
℃ |
|
TSTG |
存儲溫度范圍 |
-55~150 |
℃ |
|
ESD |
靜電保護 |
2000 |
V |
注:
①最大極限值是指在實際應用中超出該范圍,將極有可能對芯片造成永久性損壞。以上極限應用表示出了芯片可承受的應力值,但并不建議芯片在此極限條件或超出推薦工作條件下工作。芯片長時間處于最大額定工作條件,將影響芯片的可靠性。
②人體模型,100pF電容通過1.5K電阻放電。
?
電氣參數 ??????????????????????????????????????????????????
|
符號 |
描述 |
測試條件 |
典型值 |
單位 |
|
工作電流 |
||||
|
ICC |
靜態工作電流 |
VIN=30V |
200 |
uA |
|
基準電壓 |
||||
|
VIN |
VIN電流基準 |
D1=30V,RCS=120歐 |
400 |
mV |
|
Vref1 |
第一基準電壓 |
D1=30V,RCS=120歐 |
525 |
mV |
|
Vref2 |
第二基準電流 |
D1=D2=30V,RCS=120歐 |
700 |
mV |
|
Vref3 |
第三基準電壓 |
D1=D3=30V,RCS=120歐 |
825 |
mV |
|
Vref4 |
第四基準電壓 |
D1=D4=30V,RCS=120歐 |
900 |
mV |
|
調光信號輸入端(PWM管腳) |
||||
|
Vmax |
模擬信號上限 |
? |
2.5 |
V |
|
Vmin |
模擬信號下限 |
? |
0.7 |
V |
|
保護部分 |
||||
|
Treg |
過溫調節 |
--------- |
140 |
℃ |
?
應用信息 ??????????????????????????????????????????????
HX3087D是一款低諧波高精度線性恒流LED控制芯片,應用于各種LED照明產品,驅動各種高壓LED燈串。
驅動機制
HX3087D是根據輸入電壓變化而分段點亮不同的LED串數,因此可以在整個交流周期內,增加LED被點亮的時間,從而提高交流市電的利用率和保持較寬的輸入電壓范圍。利用專利功率補償技術,實現設計點AC輸入電壓變化,功率保持相對恒定。
電流設置
HX3087D可以通過外部電阻精確設定LED電流。
LED分段導通時,每段輸出電流計算公式:
ILEDn=VrefN/Rcs
其中,N=1,2,3,4。分別為各段的基準。
?
過溫過壓保護功能
HX3087D具有過溫保護功能,在驅動IC過熱時逐漸減小輸出電流,從而控制輸出功率和溫升,保產品溫度保持在設定值,以提高系統的可靠性。
輸入功率恒定補償功能
當第四串LED完全點亮,隨著輸入AC電壓繼續升高,為了減少損耗,保持輸入功率相對恒定,HX3087D根據D4端電壓高低來改變LED串電流,改變幅度通過RD電阻調節。公式如下:
VREF4=0.9-1.6KΩ*VD4/RD
過溫調節功能 ??????????????????????????????????????????????
HX3087D具有過熱調節功能,當芯片內部溫度達到130℃時,減小輸出電流,從而控制輸出功率和溫升,提高系統的可靠性。
PCB/鋁基板設計注意事項 ????????????????????????????????????
HX3087D芯片底部有增強散熱能力的散熱片,散熱片連接至GND,盡可能的與鋁基板或PCB覆銅進行接觸,達到良好的散熱效果。HX3087D的電流采樣電阻的功率地線盡可能短。
?
上一條 : HX3088高PF分段線性恒流IC
下一條 : HX1000A高壓線性恒流IC
